近日,中国科学院微生物研究所王奇慧研究团队和高福院士团队在The Lancet Microbe 发表题为“The omicron BA.2.86 subvariant as a new serotype of SARS-CoV-2” 的研究论文,对近期出现的多种新冠病毒新型变异株进行了血清分型,发现BA.2.86已经分化为一种新的血清型。该研究为未来针对新冠病毒的多价广谱疫苗和抗体的设计提供了依据,为全球新冠病毒的预防和治疗提供了重要科学基础。
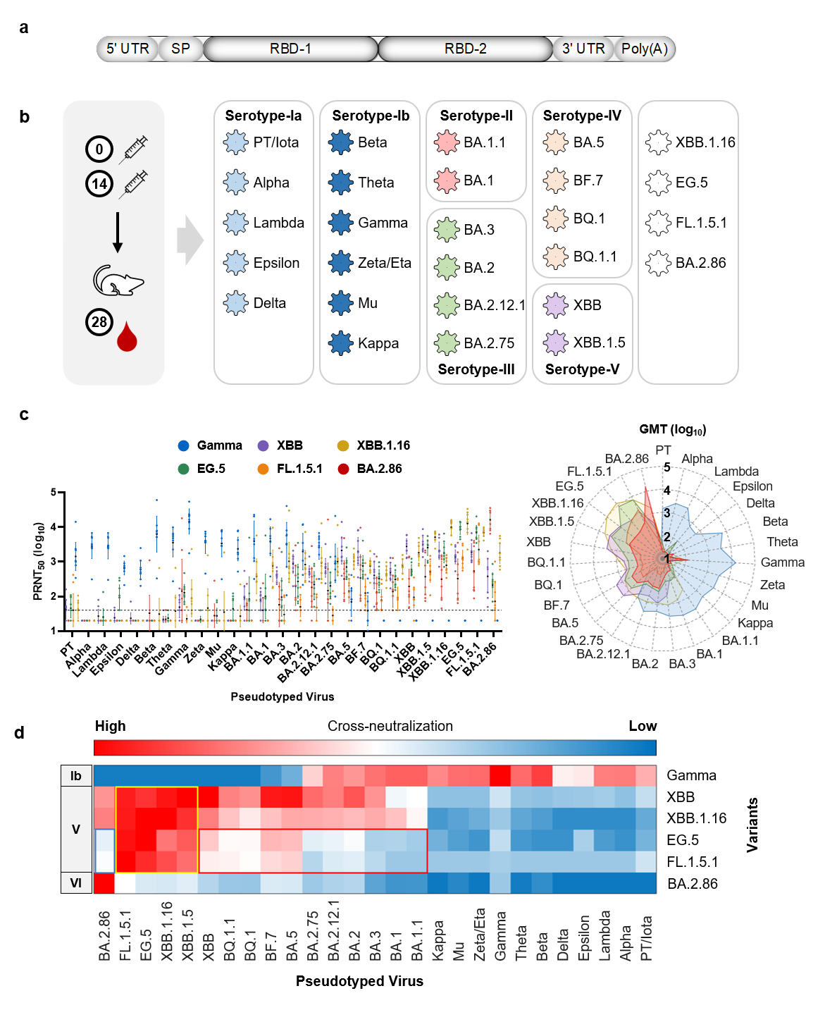
团队在前期研究中发现新冠病毒分化出5种不同的血清型。近期全球流行多种新型的Omicron变异株,其中XBB.1.16、EG.5 和 BA.2.86已被世界卫生组织列为需要留意的变异株(VOI),需要进一步对新型变异株的血清型进行鉴定。进行系统的新冠病毒血清分型可以快速归类新变异株以评估其免疫逃逸能力,同时可用于设计广谱的多价疫苗和抗体。
团队以小鼠血清交叉中和的方法系统研究了XBB.1.16、EG.5、FL.1.5.1和BA.2.86的RBD抗原性,发现XBB.1.16、EG.5和FL.1.5.1的抗原性与XBB较为类似,可以列入V型。然而,BA.2.86的抗原谱与Ib型、V型及此前研究中的I-IV型均存在明显差异,已经成为一种新的血清型,即VI型(图1),提示基于XBB抗原的新冠疫苗存在被BA.2.86及其后续衍生变异株逃逸的风险。
中国科学院微生物研究所副研究员杜沛、微生物所与云南大学联合培养硕士生吴春丽和微生物所与山西农业大学联合培养博士生胡世雄为论文共同第一作者,微生物所王奇慧研究员和高福院士为论文共同通讯作者。该研究得到了国家重点研发计划、国家自然科学基金和中国科学院等相关项目的经费支持。

图 1 新冠病毒新型变异株的血清分型
论文链接:https://doi.org/10.1016/S2666-5247(23)00411-1




