近日,中国科学院微生物研究所毕玉海团队和高福院士团队联合上海交通大学等单位,从病毒HA基因演化和抗原性层面,解释了H9N2禽流感疫苗免疫无法抑制病毒流行的原因,揭示了家禽中H9N2病毒的遗传演化动力学及病毒发生哺乳动物适应性突变并逃逸人MxA介导的天然免疫应答的分子基础,预警了H9N2病毒的公共卫生风险。
自2014年起,毕玉海研究员组织中国科学院流感研究与预警中心开展禽流感病毒全传播链条的监测预警和跨种传播机制研究。2019-2023年研究结果显示,BJ94家系的H9N2禽流感病毒持续在我国家禽中优势流行。为示踪H9N2病毒的遗传演化动态,基于系统发育关系及遗传距离制定了一套H9N2病毒基因进化分支和基因型的命名标准。基于该理论和标准,发现10个HA亚分支病毒同时在我国家禽中流行,且呈现抗原性差异。结果表明,H9N2病毒的遗传和抗原的多样性是当前疫苗不能有效控制其流行的主要原因。
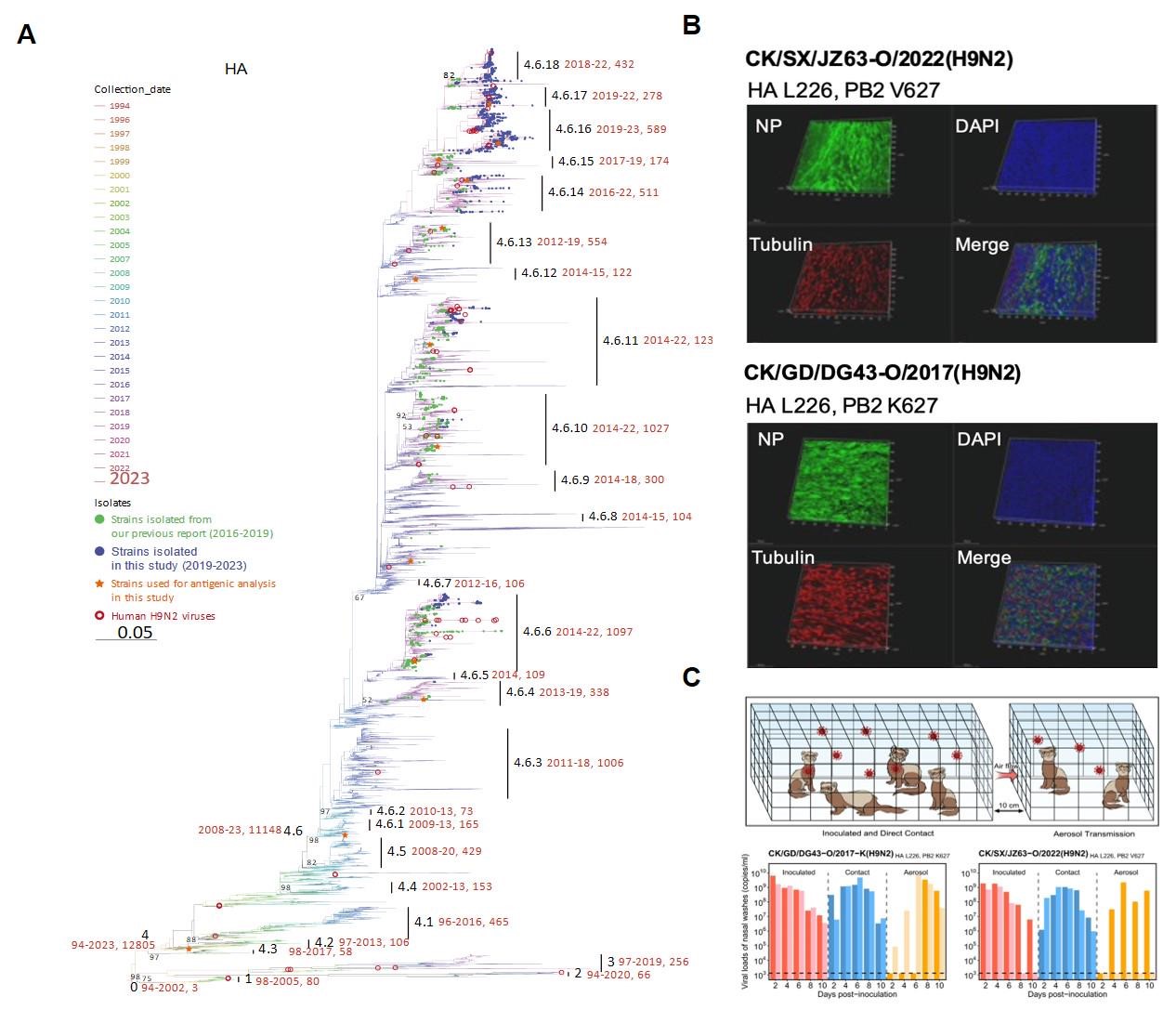
研究还发现,影响H9N2病毒感染致病性的关键基因突变占比逐渐升高,2021-2023年期间,HA-L226、PB2-V627和NP-N52在全球的H9N2病毒中的占比分别达99.46%、32.61%、96.17%。携带这些关键突变的H9N2病毒可以感染并在人源细胞中高效复制,并在传播模型中(豚鼠和雪貂)表现出较高的水平传播能力。HA-L226赋予了病毒优先结合人源受体;PB2-V627提高了病毒聚合酶活性,增强了病毒在人源细胞中的复制能力;NP-N52导致病毒在一定程度上逃逸人MxA介导的天然免疫,促进了病毒在人源细胞中的复制。因此,H9N2禽流感病毒的公共卫生风险增强,具有跨种感染人造成疫情的较高风险。
该研究为揭示H9N2病毒进化机制、疫苗毒株更新、高效疫苗研发及人感染H9N2病毒风险评估和预警提供了理论支撑。2025年6月3日,相关研究成果发表在《自然-微生物学》(Nature Microbiology)上。研究得到国家重点研发计划和国家自然科学基金等项目的支持。
原文链接:https://doi.org/10.1038/s41564-025-02002-x

H9N2禽流感病毒HA基因演化及跨种传播风险研究结果
A.BJ94谱系H9N2病毒HA基因遗传演化分析及HA进化分支的命名标准与命名;B. H9N2禽流感病毒对人气管纤毛原代细胞的感染;C. H9N2禽流感病毒在哺乳动物间的水平传播
附件下载: