微生物所发现杂交稻根系微生物组具有抗性杂种优势

发布时间:2022-12-05
 

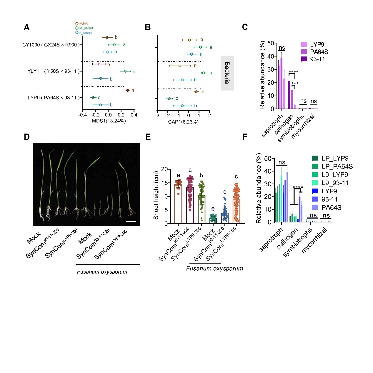
JIPB近日在线发表了中科院微生物研究所颜永胜研究组题为“Heterosis in root microbiota inhibits growth of soil-borne fungal pathogens in hybrid rice”https://doi.org/10.1111/jipb.13416)的研究论文。该研究发现杂交稻形成了与亲本显著不同的根系微生物组,某些杂交稻品系的根系微生物组在组成和功能上具有典型的超亲优势特征,且杂交稻根系微生物组杂种优势可从杂交稻传递至与其混栽的常规稻,促进常规稻性状的提升。

 

杂交稻 LYP9 根系微生物组具有广谱抗病杂种优势


颜永胜研究组通过扩增子测序分析、微生物高通量培养、合成菌群功能鉴定和作用机制解析,对三组杂交稻和它们亲本的根系细菌及真菌微生物组开展研究。发现杂交稻LYP9的细菌及真菌微生物组结构存在显著的超亲优势特征。功能预测表明LYP9根系微生物组在氮、硫、铁等营养利用和减少病原真菌积累等方面显著优于亲本。进一步的人工合成群落功能实验证实LYP9根系来源的细菌群落可显著缓解多种病原真菌对水稻生长的抑制,而它的亲本群落并不具备相应功能。对菌群作用机制的研究发现,LYP9根系来源的合成菌群的菌株有功能叠加效应,通过激活寄主活性氧代谢、生长素合成及转运、细胞壁合成等途径,保护水稻免受病原真菌的危害。有趣的是,LYP9根系微生物组的抗性杂种优势可在混栽植株间传递,提升混栽水稻品种根系微生物组的保护效应。因此该研究揭示了杂交稻根微生物组抗性杂种优势的功能和机制,为杂交稻新品种的培育及田间栽培提供新的视角。

张梦婷工程师为该论文的第一作者,颜永胜研究员为通讯作者。中科院微生物所方荣祥院士、张杰研究员和湖南杂交水稻研究中心赵炳然研究员也参与了该项研究工作。该研究得到了中科院先导专项以及国家自然科学基金的支持。

附件下载: